Схема подключения реверсивного магнитного пускателя
Фактически это два магнитных пускателя, объединенные электрически и механически, дальше подробнее.
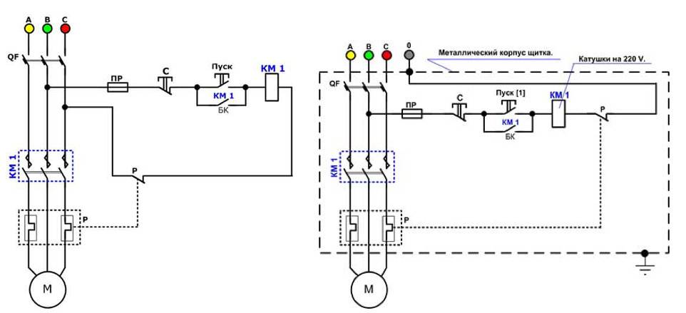
Реверсивное управление электродвигателем
Реверсивный пускатель нужен тогда, когда необходимо, чтобы двигатель вращался поочередно в обоих направлениях.
Смена направления вращения реализуется общеизвестным способом – меняются местами любые две фазы. Посмотрите на схему реверсивного включения двигателя ниже:
9. Схема подключения реверсивного магнитного пускателя на 220В с управлением от кнопок. ПРАКТИЧЕСКАЯ СХЕМА
Когда включен пускатель КМ1, это будет “правое” вращение. Когда включается КМ2 – первая и третья фазы меняются местами, движок будет крутиться “влево”. Включение пускателей КМ1 и КМ2 реализуется разными кнопками “ Пуск вперед ” и “ Пуск назад “, выключение – одной, общей кнопкой “ Стоп ” , как и в схемах без реверса.
Обратите пристальное внимание на треугольник между силовыми контактами КМ1 и КМ2. Он означает “защиту от дурака”
Может произойти так, что по какой-то причине включатся оба пускателя сразу. Произойдёт короткое замыкание между фазами L1 и L3. Можно сказать, “Ну и что, у нас ведь есть мотор-автомат QF, он нас спасёт!” А если не спасёт? А пока он будет спасать, выгорят контакты пускателей!
Поэтому реверсивный пускатель должен иметь механическую защиту от одновременного включения двух его половин. А если он состоит из двух отдельных пускателей, между ними ставится специальный механический блокиратор.
Теперь посмотрите на контакты КМ2.4 и КМ1.4, стоящие в цепях питания катушек пускателей. Это – электрическая защита от того же дурака. Например, если включен КМ1, его НЗ контакт КМ1.4 разомкнут, и если наш дурак будет со всей своей дури жать на обе кнопки “Пуск” сразу, ничего не получится – двигатель будет слушаться той кнопки, которая нажата раньше.
Механическая и электрическая защиты в схеме подключения реверсивного пускателя должны быть всегда, они дополняют друг друга. Не ставить одну либо другую – моветон среди электриков.
Для реализации электрической блокировки одновременного включения и самоподхвата на каждый пускатель надо, кроме силовых, ещё один НЗ (блокировка) и НО (самоподхват). Но поскольку пятого контакта, как правило, в пускателях нет, приходится ставить доп. контакт. Например, для пускателя типа ПМЛ используют приставку ПКИ. А если, как в схеме 8, используется контроллер, самоподхват не нужен, и достаточно одного НЗ контакта на каждое направление вращения.
Реверсивное управление гидравликой
А вот пример реверсивного управления клапанами, из статьи про гидравлический пресс:
Электрическая схема управления гидравликой
То, что применяются реле, не должно сбивать с толку. Фактически контактор и реле – суть одно устройство, отличие только в конструкции и параметрах.
Фактически, схема повторяет схему для двигателя, только вместо кнопки “Стоп” – два концевых выключателя, и кнопки SB1, SB2 – с дополнительными блокировочными НЗ контактами. Подробное описание работы схемы – здесь.
Работа реверсивного пускателя также подробно описана в статье про подключение генератора к сети дома.
Ошибки, допускаемые при монтаже МК
Наиболее часто встречаемые ошибки, совершаемые при подключении электрооборудования через модульные контакторы, являются следствием невнимательности или игнорирования правил эксплуатации.
Ошибка 1. Отказ от установки в силовую цепь защитных средств автоматики.
Это чревато нарушениями режима работы оборудования, которое оказывается незащищенным от аварийных режимов и сетевых изменений. Результатом может стать его выход из строя или поражение обслуживающего персонала электрическим током (в случае возникновения утечки тока на корпус).
Ошибка 2. Отсутствие на реверсивной схеме «защиты от дурака», то есть дополнительных контактов, исключающих одновременное включение двух режимов запуска.
Такой недочет может стать причиной короткого замыкания и серьезной поломки.
В заключение нужно отметить, что модульный контактор является универсальным коммутационным устройством, прекрасно подходящим для использования на производстве и в быту. Главное условие — соблюдение техники эксплуатации и правил безопасности.
Катушка на 220 вольт: схемы подключения
Для управления работой магнитного пускателя используется всего две кнопки – кнопка «Пуск» и кнопка «Стоп». Их исполнение может быть различным: в едином корпусе или в отдельных корпусах.
Кнопки могут быть в одном корпусе или в разных
У кнопок, выпускаемых в отдельных корпусах, имеется всего по 2 контакта, а у кнопок, выпускаемых в одном корпусе – по 2 пары контактов. Кроме контактов, может присутствовать клемма для подключения заземления, хотя современные кнопки выпускаются в защищенных корпусах, которые не проводят электрического тока. Выпускаются также кнопочные посты в металлическом корпусе для промышленных нужд, которые отличаются высокой ударопрочностью. Как правило, они заземляются.
Подключение к сети 220 V
Подключение магнитного пускателя к сети 220 V наиболее простое, поэтому имеет смысл начать ознакомление именно с этих схем, которых может быть несколько.
Напряжение 220 V подается непосредственно на катушку магнитного пускателя, которые обозначены, как А1 и А2 и, которые располагаются в верхней части корпуса, что видно из фото.
Подключение контактора с катушкой на 220 В
Когда к этим контактам подключается обычная вилка на 220 V с проводом, устройство начнет работать после того, как вилка будет включена в розетку 220 V.
С помощью силовых контактов допустимо включать/отключать электрическую цепь на любое напряжение, лишь бы оно не превышало допустимые параметры, которые указываются в паспорте изделия. Например, на контакты можно подать напряжение аккумулятора (12 V), с помощью которого будет управляться нагрузка с рабочим напряжением 12 V.
Следует отметить, что неважно, на какие контакты подается управляющее однофазное напряжение, в виде «нуля» и «фазы». В данном случае, провода с контактов А1 и А2 можно поменять местами, что никак не повлияет на работу всего устройства. Вполне естественно, что подобная схема включения используется крайне редко, поскольку требует прямой подачи напряжения на катушку магнитного пускателя
При этом существует масса вариантов включения, с применением реле времени или сумеречного датчика, подключив к силовым контактам например, уличное освещение. Главное, чтобы «фаза» и «ноль» находились рядом
Вполне естественно, что подобная схема включения используется крайне редко, поскольку требует прямой подачи напряжения на катушку магнитного пускателя. При этом существует масса вариантов включения, с применением реле времени или сумеречного датчика, подключив к силовым контактам например, уличное освещение. Главное, чтобы «фаза» и «ноль» находились рядом.
Использование кнопок «Пуск» и «Стоп»
В основном, магнитные пускатели участвуют в процессе работы электродвигателей. Без наличия кнопок «Пуск» и «Стоп» такая работа связана с рядом трудностей. В первую очередь это связано с особенностями работы электродвигателей, которые зачастую находятся на значительном удалении. Кнопки включаются в цепь катушки последовательно, как на рисунке ниже.
Схема включения магнитного пускателя с кнопками
Подобный способ характеризуется тем, что магнитный пускатель окажется в рабочем состоянии до тех пор, пока будет нажата кнопка «Пуск», что очень неудобно. В связи с этим, в схему включаются дополнительные (БК) контакты магнитного пускателя, которые дублируют работу кнопки «Пуск». При включении магнитного пускателя они замыкаются, поэтому после отпускания кнопки «Пуск» цепь сохраняет свою работоспособность. Они обозначены на схеме, как NO (13) и NO (14).
Схема подключения магнитного пускателя с катушкой на 220 В и цепью самоподхвата
Отключить работающее оборудование можно только с помощью кнопки «Стоп», которая разрывает электрическую цепь питания магнитного пускателя и всей схемы. Если в схеме предусмотрена другая защита, например, тепловая, то в случае ее срабатывания схема также окажется не работоспособной.
Питание для двигателя берется с контактов Т, а подается питания на контакты магнитного пускателя, под обозначением L.
В этом видео подробно рассказывается и показывается, в какой последовательности подключаются все провода. В данном примере использована кнопка (кнопочный пост), выполненная в одном корпусе. В качестве нагрузки можно подключить измерительный прибор, обычную лампу накаливания, бытовой прибор и т.д., работающие от сети 220 V.
Как подключить магнитный пускатель. Схема подключения.

Watch this video on YouTube
Схема подключения
Изначально, как уже и упоминалось, необходимо определить номинал катушки (от этого будет зависеть и сама схема подключения магнитного пускателя), а также количество контактных пластин. Далее нужно понять, какое подключение требуется. Дело в том, что если подключается реверсивный двигатель, который будет работать в обе стороны, то будет необходимо 2 магнитных пускателя и минимум 3 кнопки управления, в одном или разных корпусах — значения не имеет, т.к. это личное дело каждого и зависит от ситуации, пожеланий и мест размещения управления.
Вообще, преимущество подобных устройств в том, что не имеет значения, сколько точек управления будет у двигателя, схема подключения от этого не изменится. Максимум у количества подключенных кнопок «пуск» и «стоп» отсутствует.
Для примера имеет смысл рассмотреть вариант подключения магнитного пускателя с катушкой 220 В на простой двигатель.
Пускатель электромагнитный 220В
Схема подключения пускателя 220 В
Схема подключения пускателя подобного типа является наиболее простой, т.к. номинал катушки — 220 В, а значит, питание на нее подается следующим образом: «ноль» на одну сторону, а «фаза» — на вторую. Причем нулевой провод должен идти как раз через кнопку «стоп», разрываясь при ее нажатии, но не напрямую, а через нулевые контакты пускателя.
Но здесь также важна разводка непосредственно в корпусе пульта управления. Нулевой провод, выходящий с кнопки «стоп», после разрыва идет не напрямую на пускатель 220 В, а к разрывающей клемме «пуск» и только оттуда — на контакт. Выходящий с замыкающей клеммы кнопки «пуск» идет непосредственно на нулевой контакт катушки, куда приходит и провод с другой стороны нулевого контакта самого пускателя. Таким образом, питание на кнопках отсутствует.
Далее фазный провод. Он идет на вторую сторону катушки с одной из питающих фаз на контактах пускателя. Таким образом, получается схема, при которой при нажатии кнопки «пуск» замыкается цепь и срабатывает электромагнит, притягивающий контакты пускателя, посредством чего подается питание на электромотор. Ноль при этом подается уже вне зависимости от кнопки «пуск» — она размыкает контакт, но значения это уже не имеет, т.к. второй нулевой провод при замкнутых контактах пускателя уже приходит на катушку постоянно.
Ну а при нажатии кнопки «стоп», которая разрывает окончательно ноль с катушкой, магнит перестает работать и пружина откидывает группу, размыкая контакты. Подробнее можно посмотреть на схематическом рисунке выше.
Катушка на 380 В
Нереверсивная схема подключения на 380 В
Как подключить магнитный пускатель подобного типа? Не намного сложнее предыдущего. Одна из сторон катушки запитана напрямую с подаваемой фазы (к примеру, С). Через пульт управления проходит фазный провод (к примеру, фаза А), далее подключение аналогично предыдущему.
Дело в том, что если номинал катушки магнита — 380 В, то эксплуатация становится не такой безопасной, как при 220 В, по той причине, что когда через пульт управления проходит напряжение, возможно поражение линейным током в случае сырости. Именно поэтому в помещениях с агрессивными средами используется в основном первый вариант катушек.
Сами магнитные пускатели имеют несколько видов, классификаций и вариантов исполнения. Попробуем разобраться, какие из них находят применение в той или иной области.
Схема подключения теплового реле
Подключение теплового реле к магнитному пускателю также не отличается особой сложностью. Устанавливается ТРН обычно рядом с пускателем на DIN-рейку, но также может подключаться непосредственно к пускателю, если имеет собственные жесткие выводы. Тепловое реле (его также называют термореле) включается в цепь между магнитным пускателем и электродвигателем. Обычно непосредственно на нем прорисована и схема его подключения.
Магнитный пускатель с тепловым реле намного надежней в эксплуатации, чем обычный. Подобное дополнительное оборудование спасет от перегрузок и нагрева, обесточив электромагнит. После, когда пластины самого реле остынут, пускатель снова будет готов к включению.
Подключение через тепловое реле
Запуск нагрузки кнопкой на заданное время
По просьбе читателя Сергея публикуем схему, реализовав которую, появится возможность запускать нажатием кнопки исполнительное устройство на заданное время. Например, двигатель. Устройство задержки РВО-П2-15 выбрано случайным образом, подойдет любое другое со сходными параметрами.

Схема простая и приводится без пояснений:
Для правильной работы РВО-П2-15, необходимо выполнить его настройку согласно паспорту:
- Чтобы устройство задержки включалось одновременно с подачей питания, необходимо DIP-переключатель 4 перевести в положение 2.
- DIP-переключателями 1–3 выбрать диапазон времени.
- Установить заданное время выдержки.
Реверсивная схема подключения электродвигателя через пускатели
В некоторых случаях необходимо обеспечить вращение двигателя в обе стороны. Например, для работы лебедки, в некоторых других случаях. Изменение направления вращения происходят за счет переброса фаз — при подключении одного из пускателей две фазы надо поменять местами (например, фазы B и C). Схема состоит из двух одинаковых пускателей и кнопочного блока, который включает общую кнопку «Стоп» и две кнопки «Назад» и «Вперед».

Для повышения безопасности добавлено тепловое реле, через которое проходят две фазы, третья подается напрямую, так как защиты по двум более чем достаточно.
Пускатели могут быть с катушкой на 380 В или на 220 В (указано в характеристиках на крышке). В случае если это 220 В, на контакты катушки подается одна из фаз (любая), а на второй подается «ноль» со щитка. Если катушка на 380 В, на нее подаются две любые фазы.
Также обратите внимание, что провод от кнопки включения (вправо или влево) подается не сразу на катушку, а через постоянно замкнутые контакты другого пускателя. Рядом с катушкой пускателей изображены контакты KM1 и KM2
Таким образом реализуется электрическая блокировка, которая не дает одновременно подать питание на два контактора.

Так как нормально замкнутые контакты есть не во всех пускателях, можно их взять, установив дополнительный блок с контактами, который называют еще контактной приставкой. Эта приставка защелкивается в специальные держатели, ее контактные группы работают вместе с группами основного корпуса.
На следующем видео реализована схема подключения магнитного пускателя с реверсом на старом стенде с использованием старого оборудования, но общий порядок действий понятен.
Пускатель, схема «звезда-треугольник»
Сразу отсылаю читателя к статьям, которые предшествуют этой — , и . Очень рекомендую ознакомиться, перед дальнейшим чтением.
Скажу также, что на языке электриков «контактор» и «пускатель» очень переплетены, и я в статье буду говорить и так, и эдак.
Повторюсь, чтобы освежить в памяти. Магнитный пускатель — устройство, которое обязательно содержит контактор (как главный коммутационный элемент), а также может содержать:
- мотор-автомат либо (как устройство рабочего или аварийного отключения),
- (как устройство аварийного отключения при перегрузке и обрыве фазы),
- кнопки «Пуск», «Стоп», различные переключатели режимов схемы,
- схема управления (может содержать те же кнопки, а может — контроллер),
- индикация работы и аварии.
Различные схемы подключения магнитных пускателей и их отличия рассмотрим ниже.
Критерии выбора
Во время выбора пускателя следует руководствоваться его базовыми техническими характеристиками, а также некоторыми конструктивными особенностями, которые и рассмотрим ниже.
Напряжение (номинальное) в коммутируемой цепи
Подавляющее большинство магнитных пусковых устройств используется для запуска асинхронных электродвигателей, имеющих коротко замкнутый ротор и рассчитанных на внутризаводское напряжение 220 В/380 В. В случае, если используются электромоторы под вольтаж 380 В/660 В (что бывает значительно реже), то и пускатель надо выбирать соответствующий им по напряжению.
Номинальная величина тока основных контактов
Соотношение величин тока коммутационного устройства и тока подключаемой нагрузки – один из важнейших параметров при выборе пускателя. Для ПУ, производство которых ведется в соответствии с ГОСТами, применяется условное деление на классы.
Для того, чтобы произвести выбор устройства по этому параметру, можно воспользоваться следующей таблицей:

Характеристики ПМЛ
Износостойкость коммутационная
Ее величина равна гарантированному количеству срабатываний, заявленному фирмой-изготовителем. Все пусковые устройства в данном случае делятся на 3 класса износостойкости: А, Б, В. Первый из них – самый высокий. Он гарантирует, что пускатель выдержит не менее 1,5 млн циклов. Классу Б соответствует величина от 630.000 до 1,5 млн циклов. Класс В – самый низкий. Приборы, отнесенные к нему, выдерживают от 100.000 до 500.000 рабочих циклов.
Износостойкость механическая
Это не менее важная характеристика, которая показывает количество возможно допустимых включений/выключений аппарата без выхода из строя (при этом, все манипуляции в данном случае выполняются без нагрузки, а чисто механически). Величина этого параметра, в отличие от срабатывания под напряжением, значительно больше. В зависимости от типа ПУ она может составлять от 3 млн циклов до 20 млн циклов.
Количество полюсов
Для питания трехфазных электромоторов в большинстве случаев используются трехполюсные магнитные пускатели. Но, иногда возникают ситуации (например, когда источником нагрузки являются электронагревательные системы либо сети освещения), когда лучшим вариантом будет выбор многополюсного пускателя (среди таких устройств зарубежного производства встречаются аппараты с восемью и более полюсами).

Количество полюсов
Напряжение катушки (номинальное)
Большая часть пускателей, используемых при управлении электрооборудованием, имеют установленные в них катушки, рассчитанные на тоже напряжение, что и питающая сеть. При этом, иногда может возникнуть потребность в пускателе, имеющим катушку с напряжением, отличным от сетевого (к примеру, при обустройстве автоматических цепей). Производимые в настоящее время ПУ позволяют выбрать катушку под любое стандартное напряжение (9, 12,24,36…380 вольт, а некоторые и под более высокое).
Количество вспомогательных контактов и их параметры
Кроме главных контактов, служащих для коммутации основных электрических цепей, большинство магнитных пускателей также имеет и дополнительные (вспомогательные), срабатывание которых происходит одновременно со срабатыванием главных. Основное их предназначение – подключение сигнальных устройств, цепей блокировки, управления и других. Все эти дополнительные контакты делятся на два типа – нормально замкнутые и нормально разомкнутые. Первые замкнуты при выключенной главной катушке, и наоборот, а вторые синхронны с ней.
Возможность реверса
Для управления реверсивными электромоторами следует выбирать реверсивные ПУ, внутри которых находятся два отдельных пускателя, подсоединенных друг к другу.
Защита
В базовом исполнении магнитные пускатели, как правило, не имеют систем защиты электрооборудования. При необходимости этот блок можно приобрести дополнительно
Кроме этого, как и для всего электрооборудования, при выборе ПУ следует обратить внимание на величину его климатического параметра (IP) – чем хуже условия среды, в которых он будет работать, тем величина этого параметра должна быть выше

Пускатель в корпусе
Конструкция магнитного пускателя
На картинке ниже изображены компоненты типичного пускателя. Стационарная нижняя часть при подключении катушки к сети питания образует электромагнитное поле, которое притягивает подвижный элемент. Присоединенные к якорю контакты замыкают рабочую цепь. Если обмотку обесточить, пружина вернет систему в исходное состояние.
Основные функциональные элементы пускателя
Сердечник электромагнита собирают из пластин в форме буквы «Ш». Большим количеством составных элементов блокируют паразитные токи (скин-эффект). Количество витков подбирают с учетом напряжения сети питания.
Секторы с обозначениями
Пояснительные надписи на корпусе разделены на три группы:
- общие сведения и область применения (АС1-4);
- информация о допустимых токах в цепях нагрузки (пересчет в кВт или обратный выполняют с учетом сетевого напряжения);
- графическое обозначение контактных групп (прерывистая линия обозначает синхронное переключение).
Каждую область можно изучить подробно. Для ознакомления с классификацией по категориям назначения руководствуются нормативами ГОСТ Р 50030.4.1.-2002. Обозначение АС1 свидетельствует о возможности подключения пускателя к нагревательным элементам, лампам накаливания и другим нагрузкам со слабо выраженными реактивными характеристиками. Если нужно обеспечить пуск мощного двигателя, выбирают модель категории AC3.
Контактная приставка
Эту часть монтируют на пускатель электромагнитный 220в для расширения базовых функций:
- активации реверсивного режима двигателя;
- управления дополнительной нагрузкой;
- включения световой индикации.
Контактная приставка
К сведению. Типовой механизм приставки содержит две пары контактов. Жесткая фиксация блока в определенном месте обеспечена специальной формой выступов стыковочной площадки. При выборе подходящей модели следует учитывать соответствие пускателю, а также нормально замкнутое/разомкнутое состояние контактной группы.
Контактные группы пускателей
По действующим стандартам входные и выходные клеммы маркируют латинскими буквами L и T, соответственно. В действительности соблюдение очередности не имеет значения. Подключать парные контакты к источнику питания и нагрузке можно в любых комбинациях. В этом –главное отличие от реле, где создается постоянное соединение с одной из цепей источника питания.
Важно! Рекомендуется соблюдать стандартные нормативы, чтобы не усложнять поиск неисправностей в схеме и выполнение монтажных работ. Отдельная контактная группа (13H0, 14H0) предназначена для функционирования схемы самостоятельного «подхвата». В этом режиме кнопочный пуск активизируется однократным нажатием без удержания
В этом режиме кнопочный пуск активизируется однократным нажатием без удержания
Отдельная контактная группа (13H0, 14H0) предназначена для функционирования схемы самостоятельного «подхвата». В этом режиме кнопочный пуск активизируется однократным нажатием без удержания.
Кнопка остановки
Схема управления любым пускателем организована с применением двух кнопок без фиксации включенного положения. «Стоп» обозначают красным цветом для повышения безопасности. В аварийной ситуации эта яркая идентификация ускоряет отсоединение источника питания.
Схема подключения пускателя
В исходном положении кнопки «Стоп» цепь замкнута. При нажатии – катушка индукции отсоединяется от источника тока. Электромагнитное поле исчезает. Пружина возвращает якорь в исходное состояние с одновременным размыканием основной контактной группы. Вторичное замыкание цепи на этом участке не имеет значения, так как общий разрыв обеспечен кнопкой «Пуск».
К сведению. Следует подчеркнуть компактность современных пускателей. Такие изделия приспособлены для монтажа на типовой din рейке.
Кнопка запуска
Этот элемент управления создают в черном (зеленом) цветовом исполнении. В исходном состоянии контакты разомкнуты. Нажатием активизируют формирование магнитного поля и передвижение основной контактной группы. «Самоподхват» обеспечивает функциональность рабочей цепи питания после возврата кнопки пусковой в начальное положение.
Пост кнопочный: назначение и схема
Пост кнопочный
— предназначен для коммутации электрических цепей управления переменного тока напряжением до 660 В частоты 50 и 60 Гц и постоянного тока напряжением до 440 В, и/или подачи сигналов управления, как на месте, так и дистанционно; применяется для дистанционного управления различными механизмами и электрическими машинами
Это несложное изделие, состоящее из минимального количества деталей, но с очень важной функцией — подача команд и индикация их исполнения

Применение кнопочных постов достаточно разнообразно и соответственно он имеет разные виды и схемы исполнения. Пример: пост управления тельфером (правильнее конечно было бы назвать «пульт управления») Рис. 1 . При помощи пускателя этого типа производится контроль работы различных тяговых механизмов. В основном это подъемный кран, лифтовой эскалатор, балки и т. д.
Однако темой данной статьи будет именно стандартный кнопочный пост для управления различными силовыми устройствами (в основном это различные электродвигатели). «Старт-Стоп» кнопочный пост, сразу отмечу, что схема применима не только к магнитным пускателям но и к любому виду реле. Итак, что представляет собой «кнопочный пост»? «Кнопочный пост» конструктивно состоит из корпуса и двух кнопок «Пуск» и «Стоп». Внешний вид кнопок для кнопочных постов представлены на рис.1
. нарисунке 2 представлен корпус кнопочного поста.
- Обе кнопки без фиксации положения.
- Копка «Пуск» (обычно зелёного цвета и может иметь подсветку при включение) имеет нормально разомкнутые контакты и предназначена для включения КМ;
- Кнопка «Стоп» (обычно красного цвета) имеет нормально замкнутые контакты и предназначена для снятия напряжения с КМ;

Схема включения — выключения показана на рис. 4
. ничего сложного: при замыкании контактов SB1.1 происходит подача напряжения на катушку контактора КМ1 и его срабатывание, при этом контакты SB1.1 копки «Пуск» блокируются нормально разомкнутыми контактами (НО) КМ1.4 контактора КМ1. Всё, силовые контакты контактора КМ1 замкнулись и напряжение на силовую установку подано. Вы можете отпустить кнопку «Пуск» и силовая установка останется под напряжением (не отключится), так как контакты КМ1.4, подключенные параллельно кнопке «Пуск», замкнулись и катушка пускателя КМ1 находится во включенном состояние постоянно. Получается так, что после отпускания кнопки «Пуск» фаза продолжает поступать на катушку магнитного пускателя, но уже через собственную пару контактов КМ1.4. Для остановки механизма служит кнопка «Стоп», при её нажатии контакты ST2 размыкаются напряжение с катушки контактора КМ1 снимается, его контакты КМ1.4 размыкаются и одновременно разблокируя, тем самым, контакты кнопки «Старт», двигатель остановлен. На рисунке 5 стрелкой показано движение фазы «L3» (для питания катушки магнитного контактора можно выбрать, произвольно, любую из фаз).
Точек включения конкретной системы может быть несколько (например, система вентиляции…). Схема подключения нескольких кнопочных постов показана на рис.6

При такой схеме включения «исполнительный» магнитный контактор (КМ 1) может быть как включен так и выключен с любого из «постов», в такой схеме конечно желательна подсветка кнопки пуск, чтобы с любого из постов было видно состояние системы. Как Вы понимаете, уважаемый читатель, кнопками «Пуск», «Стоп», осуществляется как местное (со щита управления и автоматики) так и дистанционное управление магнитным пускателем, а значит и нагрузкой, которую он коммутирует. Причем вместо двигателя Вы можете подключать любую нагрузку, например, мощный ТЭН.
Ну вот и всё, если у вас возникли вопросы воспользуйтесь нашей электронной почтой
. попробуем на них квалифицированно ответить. В строке письма «тема» пишите: «Системы полива».P.S. просьба, не задавать вопросов на которые последует ответ: «читайте внимательно статью».
Подключаем магнитный пускатель через кнопочный пост, кнопки “Пуск” и “Стоп”. Для тех, кто читает электрические схемы и может представить, как работает схема в динамике, подключить магнитный пускатель не составит труда. На сайт, не раз поступали просьбы, подсказать, как подключить пускатель к двигателю с кнопками пуск — стоп в сеть 220В.
Постараюсь объяснить буквально на пальцах, что куда и зачем идет. Разобраться с монтажной схемой на первый взгляд трудно. Все будет понятно, когда внимательно изучишь схему, но не всю сразу, а по частям элемент за элементом, задавая себе вопросы, какую роль выполняет данный контакт или элемент в схеме.
Схемы включения магнитных пускателей
Одна из простейших схем подключения магнитного пускателя показана ниже:
Принцип работы данной схемы довольно прост: при замыкании автоматического выключателя QF собирается схема питания катушки магнитного пускателя. Предохранитель PU обеспечивает защиту схемы управления от коротких замыканий. При нормальных условиях контакт тепловых реле Р замкнут. Итак, для запуска асинхронника нажимаем кнопку «Пуск», цепь замыкается, через катушку магнитного пускателя КМ начинает протекать ток, сердечник втягивается, тем самым замыкая силовые контакты КМ, а также блок контакт БК. Блок контакт БК нужен для того, чтоб замкнуть цепь управления, поскольку кнопка после того как ее отпустят, вернется в исходное положение. Для остановки этой электродвигателя достаточно нажать кнопку «Стоп», которая разберет схему управления.
При длительном токе перегрузке сработает тепловой датчик Р, который разомкнет контакт Р, и это тоже приведет к остановке машины.
При схеме включения приведенной выше следует учесть напряжение номинальное катушки. Если напряжение катушки 220 В, а двигателя (при соединении в звезду) 380 В, то данную схему употреблять нельзя, а можно применить с нейтральным проводником, а если в обмотки двигателя соединены треугольником (220 В), то данная система вполне жизнеспособна.
Схема с нейтральным проводником:
Единственное отличие этих схем включения, что в первом случае питание системы управления подключено к двум фазам, а во втором к фазе и нейтральному проводнику. При автоматическом управлении системой пуска вместо кнопки «Пуск» может включатся контакт из системы управления.
Посмотреть как подключить не реверсивное магнитное пусковое устройство вы можете здесь:
Реверсивная схема включения показана ниже:
Эта схема более сложная, чем при подключении не реверсивного устройства. Давайте рассмотрим принцип ее работы. При нажатии кнопки «Вперед» происходят все описанные выше действия, но как вы видите из схемы, перед кнопкой вперед появился нормально замкнутый контакт КМ2. Это нужно для выполнения электрической блокировки одновременного включения двух устройств (избежание короткого замыкания). При нажатии кнопки «Назад» во время работы электропривода ничего не произойдет, так как контакт КМ1 перед кнопкой «Назад» будет разомкнут. Для произведения реверса машины необходимо нажать кнопку «Стоп» и только после отключения одного устройства можно будет включить второе.
И видео подключения реверсивного магнитного пускового устройства:
При монтаже магнитных пусковых устройств с тепловыми реле необходимо устанавливать с минимальной разностью температур окружающей среды между электродвигателем и магнитным пусковым устройством.
Нежелательна установка магнитных устройств в местах подверженных сильным ударам или вибрациям, а также рядом с мощными электромагнитными аппаратами, токи которых превышают 150 А, так как они при срабатывании создают довольно большие удары и толчки.
Для нормальной работы теплового реле температура окружающей среды не должна превышать 40 0 С. Также не рекомендуется установка рядом с нагревательными элементами (реостаты) и не устанавливать их в наиболее нагреваемых частях шкафа, например вверху шкафа.
Сравнение магнитного и гибридного пускателя:
Реверсивный магнитный пускатель применяется для пуска асинхронного электродвигателя в двух направлениях вращения- в прямом и обратном. О технических характеристиках и о том, как работает магнитный пускатель рекомендую прочитать в нашей .
Выбор места установки
Для корректной работы фотореле важно правильно выбрать его местоположение. Необходимо учесть несколько факторов:
- На него должен падать солнечный свет, то есть он должен быть под открытым небом.
- Ближайшие источники искусственного света (окна, лампы, фонари и т.д.) должны находится как можно дальше.
- Не желательно чтобы на него попадал свет фар.
- Желательно расположить его не очень высоко — для удобства обслуживания (надо периодически протирать поверхность от пыли и смахивать снег).
Чтобы светочувствительные автоматы работали корректно, надо правильно выбрать местоположение
Как видите при организации автоматического освещения на улице выбрать место для установки фотореле — не самая простая задача. Иногда приходится переносить его несколько раз, пока найдешь приемлемое положение. Часто, если датчик света используют для включения фонаря на столбе, фотореле стараются расположить там же. Это совершенно не обязательно и очень неудобно — счищать пыль или снег приходится довольно часто и каждый раз залезать на столб не очень весело. Само фотореле можно разместить на стене дома, например, а к светильнику дотянуть кабель питания. Это наиболее удобный вариант.





































