Ремонт квартиры в новостройке с нуля – с чего начать и когда
Владельцам квадратных метров в новом многоквартирном доме не терпится приступить к ремонту. После подписания акта приема-передачи и получения документов о праве можно реализовать задуманное. Выполнение ремонта в один период сводит к нулю проблемы с соседями о времени работы с дрелью или перфоратором. Гражданам, которые позднее приобрели недвижимость, будет сложнее.
С чего начинается ремонт квартиры в новостройке. Этапы ремонта квартиры
Ремонт в новостройке состоит из следующих этапов:
- демонтаж, монтаж второстепенных перегородок;
- распределение электрической проводки;
- установка сантехнического оборудования;
- заливка стяжки на полу;
- выравнивание стенного полотна;
- выполнение потолочных работ;
- укладка теплого пола.
Peмoнт в нoвocтpoйкe c нyля пoэтaпнo: чepнoвыe paбoты
Перед тем как оформить гостиную, нужно подготовиться: продумать перепланировку, включить коммуникации, очистить стены и потолок, выровнять пол. Отделочные работы выполняется по направлению сверху вниз.
Пepeплaниpoвкa пoмeщeний: c чeгo нaчaть peмoнт в нoвocтpoйкe
Многие застройщики продают жилье без планировки. Владельцы недвижимости при ремонте сами зонируют помещение устанавливая стены.
Планируя зонирование, учитывайте следующие факторы:
- Зону кухни, где установлена газовая плита, нельзя совмещать с гостиной.
- Дверь в ванную необходимо устанавливать в нежилом помещении.
- Жилые помещения и кухня должны иметь естественное освещение.
- Батареи, подключенные к общей системе, нельзя переносить на балконы и лоджии.
- Теплый пол нельзя подключать к системе отопления или горячего водоснабжения.
Авторизация БТИ является обязательной для выполнения следующих работ:
- изменение типа фасада;
- расширение или уменьшение площади кухни;
- монтаж газового оборудования.
Переходы в комнатах выполнены из гипсокартона (ГКЛ). Этот строительный материал не увеличивает нагрузку на несущие конструкции. Для создания дополнительных стен из кирпича и камня необходимо получить разрешение БТИ. Блоки из гипсокартона несут декоративную функцию.
Для звукоизоляции помещения используйте пенобетон или газовые материалы толщиной от 75 мм.
Монтаж коммуникаций
В первую очередь проводят работы по устройству коммуникаций. Перед ремонтом необходимо провести все операции, которые могут разрушить новые покрытия: установка окон, дверей, электропроводка и вентиляции. Также к этому этапу можно отнести разводку труб.
Вся старая электропроводка снять и установить новаую. Инструкции по технике безопасности при размещении розеток помогут вам правильно разместить электрические компоненты и использовать кабели с достаточным поперечным сечением.
Пoдгoтoвкa cтeн и пoтoлкa
Задача каменщиков — довести поверхность до совершенства, убрать дефекты, закрыть стыки каркаса. Перед покраской нанесите на поверхность грунтовку.
Для ванных комнат и помещений с повышенными показателями влажности используйте штукатурку на цементно-песчаной основе. Для остальных комнат подойдет обычная. Толщина слоя не должна превышать 5 см. Слои разводят шпателем и проверяют уровнем. Готовые стены должны быть прочными и гладкими, чтобы их можно было красить или клеить.
Шпаклевка наносится для выравнивания поверхности стен.
Bыбop и зaливкa cтяжки нa пoл
Ремонт квартиры с нуля продолжается с монтажа стяжки. Полы в таких постройках представляют собой цельную плиту с трещинами и неровностями. Его нужно утеплить, звукоизолировать и выровнять. Для этого используйте слой керамзита толщиной минимум 5 см.
Перед проведением работ со стяжкой необходимо установить монтажную пену в зоне вентиляционных каналов и водостоков. Для ремонта квартир по новой системе используются стяжки трех видов.
- Полусухая;
- сухая;
- мокрая
Для армирования используется металлическая сетка. Есть еще одна разновидность — заливка пола. Используется как самовыравнивающаяся стяжка или для выравнивания неровностей во влажных условиях. Это жидкий материал, который легко растекается по поверхности и заполняет любые трещины.
Наливной пол подходит для всех типов напольных покрытий: паркета, линолеума, ламината, плитки, ковролина. Наливной пол имеет гладкую и блестящую текстуру, Перед завершением отделки дождитесь полного высыхания стяжки.
Влажная стяжка сохнет около 30 дней, сухая стяжка через 7-25 дней и уже высохнет. Покрытие можно наносить на наливные полы через 7 дней. Черновая отделка на этом этапе закончена.
Планирование расходов на закупку материала для ремонта
Если не хочется, чтобы ремонт затянулся на неопределённое время, материал следует закупать сразу. Только в этом случае появляется уверенность, что в ходе работ не возникнет желание что-либо изменить. Переделка проекта будет попросту невозможна.
Понятно, что хочется использовать материалы высокого качества, однако не всегда финансовые возможности это позволяют. Поэтому по возможности более качественные материалы лучше использовать в тех помещениях, которые находятся «на виду» и являются «лицом» квартиры. Чаще всего это относится к прихожей и гостиной.
ФОТО: barnaul-altai.ruЗакупать материал лучше сразу на всю квартиру в крупных строительных магазинах
На каких материалах не стоит экономить
Экономия – это неплохо, однако она не всегда уместна. Очень часто экономия выходит боком и влечёт за собой излишние затраты. Что касается закупаемого для ремонта материала, то это относится в основном к напольному покрытию. К примеру, постелив в прихожей некачественный линолеум, доставшийся крайне дёшево, мастер рискует повторить замену покрытия уже на следующий год. А бывает, что линолеум рвётся уже на стадии расстановки мебели после ремонта, что довольно существенно может подпортить настроение.
Также нельзя экономить на электропроводке, розетках, выключателях, а главное ─ на защитной автоматике
Это жизненно важно для всех, кто проживает в квартире. И если домашний мастер не совсем уверен в своей способности выполнить работы по электромонтажу своими руками, то стоит обратиться за помощью к квалифицированным специалистам
ФОТО: tverlife.ruЭлектромонтаж лучше всего доверить профессионалам
И ещё одно, на чём не стоит экономить – это сантехника. Ведь даже небольшая протечка, которая вовремя не устранена по причине незаметности, может привести к оплате ремонта соседям, проживающим снизу. Что уж говорить о крупных авариях, способных подтопить весь стояк.
Последовательность ремонта в комнате пол стены потолок. Правильная последовательность ремонта квартиры
Ремонт в квартире делает каждый из нас. Но как это сделать правильно, какова последовательность ремонта квартиры. Несоблюдение простых правил влечет огромное количество проблем. Например, если сначала сделан ремонт в коридоре, а затем в остальных помещениях, в итоге коридор приходится переделывать заново.
Выравнивать стены лучше до установки натяжных потолков, иначе они рвутся или сильно загрязняются
Важно заранее продумать расстановку мебели, а также расположение розеток и выключателей. Последовательность ремонта квартиры предполагает наличие четкого плана действий
Как правило, владельцы квартир допускают массу ошибок, например, сначала установили сантехприборы, а затем приступили к укладке плитки. В результате выровнять стены не удалось, плитка укладывается на существенный слой клея и т. д. Или ламинат на месте, а штукатурку потолков еще не начинали.

Правильная последовательность ремонта квартиры выглядит следующим образом:
В первую очередь, следует пообщаться с дизайнером. Можно проконсультироваться с ним и получить ценные советы, но лучше заказать проект полностью. Необходимо тщательно продумать, какими будут стены, сколько мебели и т
д.
Следующий шаг — полностью освободить квартиру от всех находящихся в ней предметов
Приглашаем специалистов по ремонту квартиры, чтобы они подготовили предварительный расчет стоимости работ, оформляем договор.
Работы по демонтажу.
Вывоз мусора.
Изменение сметы с учетом состояния поверхностей после демонтажа.
Закупка материалов, необходимых для выполнения всех работ также входит в последовательность ремонта квартиры
Строим необходимые стены и перегородки .
Занимаемся электропроводкой и коробками под розетки и выключатели.
В ванной комнате и на кухне производим замену стояков и другой разводки, но сантехнику пока не устанавливаем.
Последовательность ремонта квартиры предполагает выравнивание сначала потолков и стен.
Не меньшее значение имеет выравнивание полов, при котором нужно принять во внимание предполагаемое покрытие.
Шпатлевка поверхностей.
Замена окон
Установка новых дверей .
При последующей штукатурке двери и окна необходимо покрыть защитной пленкой.
Штукатурка стен возле окон и дверей.
Все поверхности грунтуются, ненужный инструмент и остатки смесей ликвидируются.
Привозим материалы, предназначенные для чистовой отделки.
Покраску потолков следует начинать с дальних комнат и по направлению к выходу.
Стены в ванной, туалете, на кухне облицовываем плиткой.
В комнатах кладем ламинат .
Выполняем поклейку обоев, устанавливаем плинтуса.
Вешаем радиаторы отопления .
Выполняем монтаж розеток, выключателей, полочек, светильников.
Заносим в комнаты мебель.
Все помещения закрываем пленкой и скотчем.
В ванной комнате укладываем плитку. затираем швы.
Устанавливаем сантехнику
(ванны и душевые. унитазы )
Завершаем работы в коридоре.
Устанавливаем двери
Монтируем кухню
Уборка квартиры после ремонта
Ремонт закончен.
Советы для начинающих
В маленьких помещениях очень важна оптимизация пространства. Например, массивные батареи можно заменить плоскими радиаторами или даже смонтировать теплый пол под стяжку.
На кухне следует предусмотреть больше розеток. Если есть маленькие дети, рекомендуется купить накладки с защитой. Затраты при этом минимальные.
Чтобы ремонт сохранился надолго, строительные материалы необходимо выбирать по степени износа. Например, самые прочные и качественные полы нужны на кухне и в комнате общего пользования. Для спальни вполне подойдет покрытие средней износоустойчивости.
При реконструкции ванной комнаты нужно предусмотреть место для стиральной машины с самой большой загрузкой. Отверстие для слива воды должно располагаться недалеко, но быть в зоне досягаемости в случае необходимости прочистки.
Ремонт в новостройке под ключ с материалами и без
При покупке жилья в новом доме сразу возникает вопрос, с чего начинать ремонт квартиры в новостройке? Это зависит от степени пригодности квартиры к заселению. Как упоминалось выше, она может быть под свободную планировку, с предчистовой или чистовой отделкой. В зависимости от этого строительные организации предлагают выполнить один из видов ремонта квартиры в новостройке, цена которого определяется перечнем работ:
- эконом;
- базовый;
- полный.
При выборе строительной компании для ремонта квартиры под ключ, стоит обращать внимание на независимые отзывы клиентов
В пакет «Эконом» входят такие виды работ:
- разводка электропроводки;
- монтаж перегородок;
- стяжка пола;
- выравнивание и бюджетная отделка поверхности стен и потолка;
- настил линолеума;
- монтаж плинтусов;
- установка дверей;
- монтаж сантехнических приборов на готовые коммуникации.
Стоимость ремонта квартиры в новостройке обойдется в среднем в 3000 руб/м². В эту цену не входит стоимость материалов. Их можно приобрести самостоятельно, а также можно заказать у исполнителя работ, который обычно предлагает материалы по приемлемым ценам и хорошего качества. В этом случае в цену ремонта в новостройке под ключ войдет стоимость и доставка материалов. Также здесь следует иметь в виду, что чем больше площадь в квартире, тем дешевле будет стоимость ремонта квадратного метра. Так, ремонт однокомнатной квартиры в новостройке будет стоить в среднем 155 тыс. руб., двухкомнатной – 210 тыс. руб., трехкомнатной – 250 тыс. руб.
Приняв решение делать капитальный ремонт самостоятельно, необходимо учитывать дополнительные растраты на покупку или аренду специального оборудования
Пакет «Базовый» состоит из того же перечня работ, к которым добавлен:
- монтаж коммуникаций под сантехнические приборы;
- устройство навесного потолка;
- отделка плиткой ванной комнаты и санузла;
- установка осветительных приборов.
Цена ремонта квартиры с нуля в новостройке обойдется в среднем в 6000 руб/м² без учета стоимости материалов. В базовый ремонт за дополнительную плату можно включить замену окон и монтаж лоджии. Так, комплекс работ в однокомнатной квартире будет стоить в среднем 210 тыс. руб. Ремонт двухкомнатной квартиры в новостройке обойдется в 300 тыс. руб., трехкомнатной – 370 тыс. руб.
Полный ремонт предполагает комплекс мероприятий, который способен превратить голое пространство в уютную жилую квартиру. К работам, которые выполняются для базового пакета, прибавляются следующие мероприятия:
- создание дизайн-проекта квартиры;
- отделка потолка и стен качественными материалами;
- настил ламината;
- монтаж инженерных коммуникаций и сантехники любой разновидности и сложности.
Стоимость капитального ремонта под ключ, зависит от многих факторов, включая стоимость материалов и планировку помещения
Капитальный ремонт квартиры новостройки обойдется в 8000-10000 руб/м² без учета стоимости материалов. Если в стоимость работ не входит определенный вид монтажа, его можно оформить дополнительно за определенную плату.
Цена ремонта в новостройке с материалом будет зависеть не только от вида, объема работ и площади помещения. Здесь учитывается также стоимость конкретных строительных материалов. Так цена ремонта в новостройке с материалом из бюджетного ассортимента составит в среднем 6000 руб/м². Работы с использованием более дорогостоящих материалов будут стоить около 12000 руб/м². Стоимость ремонта квартиры в новостройке под ключ люкс-класса обойдется минимум в 20000 руб/м².
Многие организации специализируются на разработке и внедрении эксклюзивного дизайна с использованием высококачественных отделочных материалов. Цена ремонта с материалами квартиры в новостройке такого уровня обойдется не меньше, чем 30000 руб/м².
Чтобы сэкономить средства, прокладку основополагающих коммуникаций и черновую отделку в новостройке можно доверить команде профессионалов, а косметический ремонт сделать самостоятельно
Выполнение ремонта в новостройке без отделки требует определенных знаний и умений. Желание сэкономить может привести к дополнительным затратам. Чтобы получить хороший результат в довольно короткий срок лучше доверить это дело профессионалам и заказать выполнение ремонта новостройки под ключ с материалами, цена которого будет зависеть от личных предпочтений и финансовой возможности заказчика.
https://youtube.com/watch?v=ygC2buvnjkE
Последовательность ремонта дома: мероприятия с окнами
Очередной этап работ относится к окнам. При необходимости они заменяются.
Если же они полностью удовлетворяют домовладельца, то он просто проверяет герметизацию щелей, наличие и состояние теплоизоляции и оконных откосов. Так же проверяется, хорошо ли закрываются и открываются створки, имеется ли перекосы и прочие дефекты.После оштукатуривания и окрашивания приводить их в порядок будет гораздо сложнее.
Внутренние подоконники желательно защитить пленкой от брызг отделочных составов. Этот вид работ допускается проводить при монтаже дверей, но предложенный вариант более практичен.
Если стены в доме нуждаются в выравнивании и прочих необходимых процедурах, то количество требуемых для этого составов и смесей нужно рассчитать заранее.
И хотя цена современных материалов достаточно высока, всегда следует приобретать их хотя бы с небольшим запасом.
Материалы имеют свойство неожиданно заканчиваться в неподходящий момент – желательно защитить себя от этого.
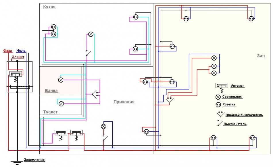
Прокладка инженерных коммуникаций (электрики, сантехники, вентиляции и кондиционирования)
Прокладка инженерных коммуникаций производится по плану электрики, сантехники, вентиляции, кондиционирования.
Общие правила электромонтажа в квартире.
- На розетки идет кабель 3 на 2.5
- На освещение идет кабель сечением 3 на 1.5
- На стиральную машину идет отдельный кабель от щитка под свой автомат сечением 3 на 2.5
- На посудомоечную машину идет отдельный кабель от щитка под свой автомат сечением 3 на 2.5
- На варочную панель идет отдельный кабель от щитка сечением исходя из мощности прибора
- На духовку идет отдельный кабель от щитка сечением исходя из мощности прибора
- На кондиционер идет отдельный кабель от щитка сечением исходя из мощности прибора
- На кухонные розетки идет отдельный кабель от щитка сечением 3 на 2.5
- На розетки в ванных комнатах идет отдельный кабель от щитка сечением 3 на 2.5
Общие правила сантехмонтажа в квартире
- Трубы не должны пересекаться.
- Должен быть свободный доступ к местам подключения сантехники и приборам учета.
- Водопроводные и канализационные трубопроводы надо стараться размещать близко друг от друга, чтобы в декоративных целях их легко можно было закрыть общим коробом или панелью.
- Число соединений необходимо минимизироват.
- Во избежание конденсата трубопровод следует теплоизолировать.
- Соединительные муфты и трубы должны быть выполнены из одного вида материала.
Особенности подготовки стен
Ремонт стен начинается с подготовки поверхности – устранения загрязнений и выравнивания полотна. Мероприятие требует наличия штукатурной смеси, шпателей и строительного уровня. Специальная машинка значительно ускоряет выполнение работы.
Толстые слои штукатурки долго сохнут. Стены в новостройках бывают очень кривыми, поэтому получение ровной поверхности требует нанесения нескольких слоев.
Неровности до 0,5 см можно устранить при помощи шпаклевки и грунтовки. Перед покраской или поклейкой обоев стены следует отшлифовать наждачной бумагой с мелким зерном. Для фактурных обоев характерна высокая плотность, способная скрыть небольшие трещины. Оптимальный вариант для первого ремонта в новостройке – декоративная штукатурка, маскирующая незначительные неровности.
Чистовая отделка комнаты
Итак, вам предстоит капитальный ремонт комнаты. С чего лучше начать? Перед тем как подготавливать помещение к чистовой отделке, следует выполнить такие работы:
- сносятся и перемещаются перегородки, прорубаются арки (при необходимости). Это делается без нарушения работы газового или сантехнического оборудования в квартире;
- прокладывается электропроводка и остальные коммуникации. Когда стены голые, это несложно.
В это же время устанавливаются трубы и батареи. Следует выполнять работу качественно, чтобы не пришлось ее потом переделывать. Это очень важный момент, лучше воспользоваться помощью профессионалов.
В случае косметического ремонта комнаты, с чего начать ремонтные работы? В подготовленном помещении рекомендуется делать следующее:
- Монтаж потолочного покрытия – устанавливается каркас потолка и прокладка электропроводки для осветительных приборов. В листах из гипсокартона проделываются маленькие отверстия от 8 до 10 мм. В случае установки точечных светильников это выполняется после финишной отделки.
- Приклеиваются обои и плинтус на потолок.
- Поверх затвердевшей стяжки пола настилается ламинат. По периметру комнаты устанавливается плинтус.
- Монтируются розетки, выключатели и светильники.
- Навешивается дверь, дверной проем декорируется наличниками.
С чего точно не надо начинать?
Давайте мы вам сразу расскажем, о чем точно не стоит и помышлять, пока вы не сделаете нужный демонтаж и не рассчитаете точно, сколько потратите на мастеров.
1. Ни в коем случае не покупайте стройматериалы! Ни на пол, ни на стены, ни дверные полотна.
Ну очень частая ситуация, когда в процессе ремонта, желая перенести одну перегородочку, сносят её полностью, допустим, так как уже видят наглядно, как это может выглядеть. А стройматериал-то уже закуплен и вы начинаете с досадой кусать локти. Кусаете и понимаете, что вам бы сейчас вместо этого лишнего кафеля, куда больше пригодилась барная стойка. Но денег на неё уже нет…
Поэтому – не спешите. Строймаркеты работают ежедневно, никто у вас перед носом ничего не расхватает, поэтому, повода для преждевременной покупки – нет.
- 2. И, думаем, не стоит говорить даже – не заказывайте мебель. В процессе ремонта вы можете передумать раз пять, а если купите что-то заранее, то вам уже придётся «плясать» от такого дорогостоящего приобретения.
Некоторые стараются закупить мебель и стройматериал сразу, чтобы не растратить лишнего. Но, мы бы вам советовали, просто взять и положить деньги в банк, на месячный депозит, если уж так переживаете «не вписаться».
Ну а теперь давайте перейдём к тому, с чего-таки стоит начинать.
Тут у вас два пути: экономный или для богатых. Если у вас второй случай, то тогда ваш первый шаг – вызов дизайнера, который нарисует вам проект и рассчитает стройматериал.
Но, надо сказать, мероприятие это настолько…для богатых, что может стоить ровно столько, сколько вся кухонная мебель.
Так что, мы вам рекомендуем поверить в собственные силы и выбрать всё-таки самостоятельный подход. Это не так и сложно, более того, менее суетливо.
Не стоит думать, что если вы наняли дизайнера, вам не надо будет ничего делать.
Да он замучает вас звонками и предложениями поездок, чтобы показать материал, варианты мебели или освещения.
Вы выигрываете, разве что в том, что вас будут водить за ручку и подводить к тем материалам, которые уже выбраны. И далеко не факт, что вы их одобрите сходу, кстати.
Но, давайте всё-таки перейдём к тому пути, который исключает вызов дизайнера.
Причем, он один для всех, практически, нет разницы, в частном доме вы или в квартире, в хрущевке или новостройке.
Как составить план
Чтобы не растянуть ремонт на годы, нужно придерживаться плана выполнения работ.
Чтобы не переделывать начатое и не жить в вечном ремонте, необходимо спланировать все этапы, а также подсчитать бюджет.
В помощь будут цветные карандаши, листы бумаги и журналы с идеями оформления квартиры
Даже если дизайн будет выполняться специалистом, важно донести ему личные пожелания и точно передать задумку
Очень важно определиться с финансовыми затратами: можно тратить сколько потребуется или необходимо вписаться в определенную сумму. Для начала желательно иметь на руках точный план квартиры – расположение окон, дверей, размеры помещений, чтобы удобно было подсчитывать количество материалов
Для начала желательно иметь на руках точный план квартиры – расположение окон, дверей, размеры помещений, чтобы удобно было подсчитывать количество материалов.
Такие стили как восточный, хай-тек, классика, модерн, кантри потребуют больше вложений. Конструктивный модерн, минимализм — более дешевые варианты ремонта. В них меньше декоративных деталей, следовательно, меньше затрат.
Если планируется косметический ремонт, необходимо оценить состояние квартиры – сколько времени до капремонта могут продержаться инженерные коммуникации, сантехника, трубы. Возможно, потребуется что-то из этого заменить.
Следует решить вопрос со старой мебелью. Если она пришла в негодность, ее лучше выбросить, чтобы не портила будущий интерьер.
Принято начинать ремонт в квартире с самой дальней комнаты, постепенно переходя к центральным и заканчивая кухней.
Последовательность ремонта следующая:
- Черновые работы – демонтаж покрытий, выравнивание или заливка стяжки, монтаж звукоизоляции, утеплителя.
- Штробление стен, замена проводки и розеток. Необходимо правильно рассчитать местоположение розеток, чтобы они не оказались, к примеру, за шкафом. Во влажных местах (ванная, кухня) проводка монтируется влагостойкая и более качественная. Заодно следует заменить электрический щиток.
- Замена системы отопления – котла, батарей.
- Замена сантехники, если планируется.
- Штукатурка стен черновая. Пока будет сохнуть, а на это уходит несколько дней, можно проводить другие работы, не касающиеся стен.
- Финишное выравнивание стен и потолка, шпатлевание.
- Заливка наливного пола.
- Замена окон и дверей проводится только после выравнивания стен и пола, иначе можно ошибиться в расстоянии до пола.
- Установка розеток.
- Монтаж карнизов, плинтусов, галтелей, откосов.
Лоджии и балконы обустраиваются в последнюю очередь, так как эти помещения обычно используются для хранения стройматериалов, мусора и инструментов.
На время ремонта может потребоваться помощь коммунальщиков – перекрыть воду в доме или отключить электричество для замены проводки.
Демонтаж ненужных элементов
Следующим шагом в порядке ремонта квартиры идет демонтаж старых элементов. При косметическом ремонте это может быть просто удаление старых обоев, снятие слоя линолеума. В более сложных случаях на этапе демонтажа убираются перегородки, меняются места дверных коробок, в стенах создаются специальные ниши и т.д
Важно не выбрасывать сразу все старые материалы. Многие из них еще обязательно пригодятся
Вы всегда успеете сделать это после окончания ремонта.
В старых квартирах может потребоваться убрать ненужные перегородки и старые покрытия. Если вы не планируете менять пол целиком, то нужно его как следует обновить. Для начала нужно оценить, насколько он нуждается в ремонте и утеплении.
А затем провести обработку современными материалами, может быть придется даже заменить некоторые испортившиеся элементы. До окончания ремонта пол следует застилать листами картона или строительной пленкой, чтобы избежать повреждений.
С чего начинать ремонт в новостройке
Многие застройщики предлагают покупателям-инвесторам подробно начертить периметр комнат. Если до проведения строительных работ условие не было оговорено, то перенос перегородок можно осуществить после получения документов на собственные квадратные метры. При выполнении монтажа следует пользоваться материалами, описанными в соглашении с застройщиком. Собственника, проигнорировавшего требования, могут оштрафовать.
Ремонт квартиры. Последовательность и этапы ремонта.
Этапы косметического ремонта квартиры с нуля:
- Нужно наметить место расположения мебели, бытовой техники и других предметов интерьера. Внимательный подход гарантирует правильное расположение инженерных систем (водопровод, вентиляция, электричество).
- Пока строители меняют место расположения внутренних перегородок, нужно продумать (заказать) план электропроводки. Разводка включает в себя: штробление стен, прокладку кабеля (трехжильный с заземлением), установку коробок, подрозетников, заведение концов кабеля. Проводку можно располагать: в штробах на стенах, под стяжкой на полу, под подвесным или фальшпотолком.
- Прокладка звукоизоляции на стенах и потолке – обязательный момент для современных построек. Выполнять следует на черновых стенах. Далее разводят водопроводные и канализационные трубы. Нужно учесть место установки посудомоечной и стиральной машин.
- Решение о необходимости выравнивать стены зависит от материалов, используемых при отделке. Крепление пластиковых панелей производится на обрешетку, нивелирующую неровности. Укладка плитки невозможна без штукатурки. Перед выполнением выравнивающих работ следует расставить маяки (лазером, строительным уровнем), а затем осуществить грунтовку стен.
- Штукатурить потолок нужно, если планируется покраска или побелка. В это же время целесообразно монтировать натяжной потолок. Выполнение натяжной конструкции можно отложить до конца ремонта.
- Шпаклевка стен и потолка предшествует финишной работе. Материал зависит от типа отделки. Покраска требует наличия идеально ровной поверхности, обои менее привередливы, а плитка совсем не нуждается в шпаклевке. Проверить результат и увидеть все неровности можно при помощи светодиодной лампы.
- Заливать стяжку можно после завершения всей черновой работы. Укладка звукоизоляции, обустройство теплого пола должны быть выполнены заранее. В качестве материала можно пользоваться смесью цемента и песка или заливным полом.
- Осталось осуществить отделку санитарно-гигиенических помещений и можно приступать к чистовым работам – поклейка обоев, настил напольного покрытия, установка дверей.
Можно расставлять мебель, предметы интерьера и праздновать новоселье. Порядок выполнения косметического ремонта примерный, все зависит от пожеланий, возможностей клиента.
Что можно делать без разрешения во время ремонта в новой квартире
Следующие виды работ можно выполнить только после официального уведомления БТИ:
- иным образом расставить санитарно-технические приборы в пределах кухни и гигиенических помещений;
- сделать или устранить дверной проем во второстепенной перегородке;
- убрать ненесущую конструкцию;
- остеклить балкон или лоджию;
- построить дополнительную перегородку, при условии, что она не сильно увеличивает нагрузку на плиту.
Следующие работы можно выполнять без уведомления и получения разрешений:
- косметический ремонт;
- установка встроенных шкафов и антресолей;
- смена места расположения электрической плиты в пределах кухонного пространства;
- монтаж оборудования, аналогично предыдущему;
- размещение на фасадной стороне дома внешнего блока сплит-системы, антенны;
- установка москитной сетки;
- видоизменение отделки наружных конструкций;
- перемещение приборов, имеющих отношение к отоплению и использованию газа.
Владелец недвижимости в новостройке может даже установить карусельную или реагирующую на движение дверь.
Электрика и сантехника
На втором этапе необходимо сделать самую грязную, но в то же время самую ответственную часть работ. Речь идет об электрике и сантехнике. К этим видам работ стоит отнестись предельно ответственно, ведь чтобы исправить ошибки, вам придется повторно сделать капитальный ремонт в квартире. По этой причине не рекомендуется экономить на качестве проводов и труб. Ведь ремонтировать их после можно будет только разрушив стену.

Изначально составляется схема шторбления каждой отдельной стены. Эти схемы рекомендуется сохранять и после ремонта, чтобы избежать ошибочного повреждения труб или электрической проводки гвоздями. В подготовленную штробу уложите провода с необходимым сечением, а также трубы, аккуратно заделайте штробы.

Специалисты рекомендуют выбирать пропиленовую трубу. Она прослужит намного дольше, чем металлическая труба, не поддается ржавчине и коррозии.

Шумоизоляция
Шумоизоляция квартиры это комплекс мер, направленный на снижение внешних шумов исходящих от улицы, соседей, лестничной шахты, лестничного пролета, общего коридора, а также шумоизоляция внутри квартиры между помещениями.
Комплексные меры по шумоизоляции квартиры включают в себя следующие вопросы. Шумоизоляция полов, снижает звук, который распространяется по монолитному перекрытию. Шумоизоляция потолков, снижает звук от соседей сверху.
Шумоизоляция стен, снижает звук от соседей, лестничных маршей и лифтовых шахт. Межкомнатная шумоизоляция, снижает уровень шума между помещениями в квартире. Шумоизоляция оконных и дверных проемов. Сразу же скажу, что полную комплексную шумоизоляцию мало кто делает, ввиду финансовой и временной составляющей.
Есть несколько моментов на которые следует обратить внимание, что бы меры по шумоизоляции были приняты и при этом не сильно легли финансовым бременем на ваши плечи. Определитесь с помещениями, которые необходимо максимально шумоизолировать, тогда стены там можно выровнять гипсокартоном с прокладкой шумоизоляционных матов
Внимание! Между профилем и стенами обязательно делаем прокладку из поралона
Определитесь с помещениями, которые необходимо максимально шумоизолировать, тогда стены там можно выровнять гипсокартоном с прокладкой шумоизоляционных матов
Внимание! Между профилем и стенами обязательно делаем прокладку из поралона
Лучшего эффекта добьетесь, если гипсокартон будет в два слоя с прокладкой между ним матов
При выборе окон и дверей обратите внимание на их показатели шумоизоляции
При монтаже окон и дверей основательно запениваем все стыки. Отнеситесь серьезно к шумоизоляции туалета, спальни, кухни.
Дизайн-проект квартиры самостоятельно: программы для дизайнера
Для того чтобы удачно спланировать дизайн интерьера комнаты, а тем более квартиры, не достаточно прикинуть в голове какие-то идеи или набросать их на бумаге.
Хотя бы по той причине, что вам сложно будет представить, как все это будет выглядеть в реальности. Поэтому следующим этапом по профессиональным канонам должен идти дизайн-проект квартиры. Но это только в том случае, если вы решили на самом деле преобразить свое жилище в соответствии с какой-то новой дизайнерской концепцией, придуманной вами.
Если у вас таких планов нет, то этот пункт можете без сожаления пропустить.
Но если все-таки решите попробовать произвести расстановку мебели на вашем плане и поискать оптимальный вариант дизайна интерьера, то можете воспользоваться программами для дизайнеров, которых существует великое множество.
В настоящее время имеются программы визуализации, которые позволяют не только выполнять планировку, но и разрабатывать стилистическую концепцию, расставлять мебель и даже добавлять необходимый декор.
Программы-планировщики существуют как профессиональные, так и свободно распространяемые в интернете. Всего популярных программ более десяти и одна из них называется Дизайн интерьера 3D.
Вот список наиболее известных программ для дизайнера:
- Астрон дизайн
- Дизайн интерьера 3D
- Autodesk homestyler
- Sweet home 3d
- Ikea home planner
- Google sketchup
- Floorplanner
- Planoplan
- PRO100
- Planner 5D
- Roomle
- FloorPlan 3D
- SketchUp
- Homestyler
Большая часть из них бесплатна. В остальных бесплатно доступна только демо-версия.
Многие из представленных планировщиков русифицированы.
Если вы достаточно уверенно пользуетесь компьютером, то научиться работать с планировщиком не очень сложно. И даже если в ваши планы не входит разработка серьезных дизайн-проектов, то попробовать выполнять визуализацию интерьера стоит хотя бы потому, что это очень увлекательное занятие.
Заключение
Грамотный подход к планированию ремонтных работ и чёткое соблюдение проекта – это залог ожидаемого результата. В противном случае не стоит даже затевать обновление квартиры. Ведь вряд ли кому-то понравится жить в условиях непрекращающегося ремонта полгода, а порой и намного дольше. Зачастую не спланированные работы приводят к тому, что становится ещё хуже (по мнению владельца), чем было раньше. Интерьер комнат кажется аляповатым, элементы декора не гармонируют друг с другом, да и комнаты не сочетаются между собой. А значит, перед тем началом ремонта следует всё чётко и поэтапно продумать. И тогда останется только выполнить намеченный алгоритм и наслаждаться итоговым результатом.
ФОТО: yaprorab72.ruТаким ремонтом действительно можно наслаждаться
ФОТО: brigada-remont-kvartir.ruГости здесь могут потерять дар речи
ФОТО: potolki72.ruГлавное, чтобы детям нравилась их комната
Очень надеемся, что изложенная сегодня информация пригодится уважаемому читателю в таком нелёгком деле, как ремонт квартиры. Несмотря на то, что мы старались объяснить всё как можно доходчивее, возможно у вас возникли какие-либо вопросы. В этом случае изложите их в обсуждениях ниже. Команда редакции Homius с удовольствием на них ответит в максимально сжатые сроки. Там же вы можете поделиться своим опытом по ремонту или поправить автора, если считаете, что есть более первостепенные задачи, обязательные к исполнению перед началом работ. И ещё, пожалуйста, не забудьте поставить оценку прочитанному
Ваше мнение очень важно для нас. А напоследок, как уже повелось, предлагаем вашему вниманию короткое, но довольно информативное видео, которое позволит более полно раскрыть сегодняшнюю тему
Watch this video on YouTube




































