Преимущества и недостатки
Самостоятельно собрать металлоискатель может только настоящий ценитель поиска древностей. У подобных самодельных приборов есть свои преимущества и недостатки. Минусы следующие:
- Очень низкая чувствительность.
- Малая проникающая способность.
- Низкое качество используемых материалов.
- Большая погрешность в расчетах.
Настоящие металлоискатели производятся с учетом многих параметров. В их схемах учитываются законы физики, например, воздействие магнитного поля на металлы различного химического состава. Также учитываются диаметры катушек, провод который используется, параметры основных радиодеталей. Самостоятельно рассчитать все эти параметры очень сложно.
Преимуществ самодельные устройства для поиска драгоценных металлов также не лишены. Можно выделить следующее:
- Самостоятельная работа над проектом. Новичок получает опыт в проектировании и дальнейшей настройке прибора.
- Получение опыта при обнаружении различных предметов из металла. Новичок может самостоятельно научиться определять металл и глубину его залегания.
- Опыт при определении мест поиска пригодится для последующего усовершенствования технологии поисковой работы.
Подобные приборы можно модернизировать, дополняя более чувствительными катушками и мощными частотными генераторами.
От чего зависит глубина поиска целей
Чем больше диаметр катушки металлоискателя, тем глубже чутьё. А вообще, глубина обнаружения цели данной катушкой, зависит прежде всего от размера самой цели. Но при увеличении диаметра катушки наблюдается уменьшение точности обнаружения объекта и даже иногда потеря мелких целей. Для объектов с монету, этот эффект наблюдается при увеличении размера катушки свыше 40 см. Итого: большая поисковая катушка, имеет большую глубину обнаружения и больший захват, но менее точно обнаруживает цель, чем маленькая. Большая катушка идеальна для поиска глубоких и больших целей, таких как клады и крупные объекты.
По форме катушки делятся на круглые и эллиптичные (прямоугольные). Эллиптичная катушка металлоискателя обладает лучшей избирательностью по сравнению с круглой, потому что ширина магнитного поля у нее меньше и в поле ее действия попадает меньше посторонних объектов. Но круглая имеет большую глубину обнаружения и лучшую чувствительность к цели. Особенно на слабо минерализованных грунтах. Круглая катушка наиболее часто используется при поиске с металлоискателем.
Катушки диаметром меньше 15 см называют маленькими, катушки диаметром 15-30 см называют средними и катушки свыше 30 см — большие. Большая катушка генерирует большее электромагнитное поле, поэтому она имеет большую глубину обнаружения, чем маленькая. Большие катушки генерируют большое электромагнитное поле и соответственно, имеют большую глубину обнаружения и покрытие при поиске. Такие катушки используются для просмотра больших площадей, но при их использовании, может возникнуть проблема на сильно замусоренных площадках потому, что в поле действия больших катушек может попасться сразу несколько целей и металлоискатель среагирует на более крупную цель.
Для универсального поиска хорошо подойдут средние катушки. Такой размер поисковой катушки сочетает в себе достаточную глубину поиска и чувствительность к целям с разными размерами. Я делал каждую катушку диаметром примерно 16 см и обе эти катушки укладывал в круглую подставку из-под старого монитора 15″. В таком варианте глубина поиска этого металлоискателя будет такая: алюминиевая пластина 50×70 мм — 60 см, гайка М5-5 см, монетка — 30 см, ведро — около метра. Данные значения получены на воздухе, в земле будет на 30% меньше.
Неисправности
Во время первого запуска или последующей работы, у данного металлоискателя возникает ряд технических проблем. Они могут быть следующими:
Отсутствие реакции на металлические предметы. Проблема может возникнуть по причине неисправности транзистора Т1 или диодов. Стоит проверить эти элементы, и при необходимости заменить их.
На транзисторной схеме, часто греется транзистор IRF740. Устранить проблему можно заменой резистора R6 сопротивлением 150 Ом на деталь с сопротивлением 100 Ом. Если проблема не пропала, то необходимо подобрать резистор меньшего сопротивления.
Нагрев резистора R6 или транзистора Т3. В этом случае проблема кроется в динамике
Очень важно подобрать этот элемент с сопротивлением равным 8 Ом.
У металлоискателя Пират очень простая схема. В ней нет сложных радиодеталей. Главное соблюсти все требуемые параметры по напряжению и сопротивлению катушки.
После того, как металлоискатель прошел первое успешное тестирование, его можно доработать. Энтузиасты дополняют устройство световыми индикаторами, индикаторами заряда батареи. Прибор также можно использовать для подводных поисков. Для этого придется защитить обмотку и выводы катушки плотным, герметичным корпусом. В воде, параметры чувствительности прибора не уменьшаются.
Основная проблема «Пирата» — это дискриминация. Устройству сложно различать предметы из разного рода металлов. Для обнаружения золота, владельцу придется научиться отличать частотные сигналы от намагничиваемых предметов.
Как избежать 4 ошибок
Металлодетектор Пират — простой прибор, а потому у него не может возникнуть много неисправностей и они быстро устраняются.
- Когда возникает перегрев или некорректная работа прибора, необходимо сразу же удостовериться в правильности номиналов всех деталей, сборки.
- Бывают ситуации, когда звук от прибора исходит, но на металлы он не реагирует. Причина в Т1, или диоде D1. Чтобы устранить неисправность, то детали придется заменить на исправные.
- Происходит нагрев IRF740. Нужно осмотреть резистор R6. Если на нем верный номинал, то понижаем его. К примеру, когда был 150ом, то ставим на 100ом. Чтобы более качественно решить проблему, используем переменный резистор с показателем в 200ом. Далее следует выбрать такое сопротивление, чтобы IRF740 перестал нагреваться. После нужного подбора сопротивления, производим запайку.
- Нагревается Т3, или же сгорел. Такая неприятность случается из-за того, что мастер выбрал неверный динамик. Сопротивление хорошего динамика должно составлять 8ом, мощность – о,5 w.
Применение подобных советов в большинстве случаев помогает справиться со всеми проблемами.
Самодельный металлоискатель «Пират»: схема и подробное описание сборки
Самодельные изделия на базе металлоискателя серии «Пират» являются одними из самых популярных среди радиолюбителей. Благодаря хорошим рабочим качествам прибора, он способен «обнаруживать» объект на глубине от 200 мм (для мелких предметов) и 1500 мм (для крупных объектов).
Детали для сборки металлоискателя
Пиратский металлоискатель — это импульсный прибор. Для изготовления устройства вам потребуется приобрести:
- Материалы для изготовления корпуса, стержня (можно использовать пластиковую трубку), подставки и так далее.
- Проволока и изолента.
- Наушники (подходят к плееру).
- Транзисторы — 3 штуки: ВС557, IRF740, ВС547.
- Микросхемы: К157УД2 и НЭ
- Конденсатор керамический — 1 нФ.
- 2 пленочных конденсатора — 100 нФ.
- Электролитические конденсаторы: 10мкФ (16В) — 2шт, 2200мкФ (16В) — 1шт, 1мкФ (16В) — 2шт, 220мкФ (16В) — 1шт.
- Резисторы — 7 штук по 1; 1,6; 47; 62; 100; 120; 470 кОм и 6 штук на 10, 100, 150, 220, 470, 390 Ом, 2 штуки на 2 Ом.
- 2 диода 1N148.
Схемы металлодетектора для изготовления своими руками
Классическая схема металлоискателя серии Pirate построена на микросхеме NE555. Работа устройства зависит от компаратора, выход которого подключен к ИС генератора импульсов, второй — к катушке, а выход — к громкоговорителю. В случае обнаружения металлических предметов сигнал с катушки поступает на компаратор, а затем на громкоговоритель, который предупреждает оператора о наличии искомых предметов.
Карту можно разместить в простой распределительной коробке, которую можно приобрести в магазине электроснабжения. Если такого инструмента вам мало, вы можете попробовать изготовить прибор более совершенной конструкции, чтобы помочь вам со схемой изготовления металлоискателя применительно к золоту.
Как собрать металлоискатель без использования микросхем
В этом устройстве для генерации сигналов используются транзисторы советского образца КТ-361 и КТ-315 (могут использоваться аналогичные радиодетали).
Как собрать печатную плату металлоискателя своими руками
Генератор импульсов собран на микросхеме NE555. Выбирая C1 и 2 и R2 и 3, частота регулируется. Импульсы, полученные в результате сканирования, передаются на транзистор Т1 и передают сигнал на транзистор Т2. Усиление звуковой частоты происходит на транзисторе BC547 на коллектор и подключаются наушники.
Для размещения радиодеталей используется печатная плата, которую легко изготовить своими руками. Для этого мы используем кусок фольги гетинакса, покрытый медной электроизоляционной фольгой. Переносим на него соединительные детали, размечаем точки крепления, просверливаем отверстия. Покрываем дорожки защитным лаком и после высыхания опускаем будущую доску хлорного железа для гравировки. Это необходимо для удаления незащищенных участков медной фольги.
Как сделать катушку для металлоискателя своими руками
Для основы понадобится кольцо диаметром около 200 мм (в качестве основы можно использовать обычные деревянные круги), на которое намотана проволока 0,5 мм. Для увеличения глубины обнаружения металла рама катушки должна быть от 260 до 270 мм, а количество витков должно составлять 21-22 об. Если под рукой нет ничего подходящего, можно намотать катушку на деревянную основу.
Катушка из медной проволоки на деревянной основе
| Иллюстрация | Описание акции |
| Для обертывания подготовьте доску с направляющими. Расстояние между ними равно диаметру основания, на котором вы будете устанавливать катушку. | |
| Оберните провод по периметру крепежа на 20-30 витков. Закрепите обмотку липкой лентой в нескольких местах. | |
| Снимите обмотку с основания и придайте ей округлую форму, при необходимости дополнительно закрепите обмотку в нескольких других местах. | |
| Подключите схему к устройству и проверьте его работу. |
Катушка из витой пары за 5 минут
Нам понадобится: 1 витая пара 5 кат 24 AVG (2,5мм), нож, паяльник, припой и мультитестер.
| Иллюстрация | Описание акции |
| Скатайте пряжу в два витка косичкой. Оставьте по 10 см с каждой стороны. | |
| Зачистите обмотку и освободите провода для подключения. | |
| Соединяем жилки по схеме. | |
| Для лучшей фиксации приварите их паяльником. | |
| Испытайте катушку так же, как и устройство с медным проводом. Обмоточные кабели необходимо припаять к многожильному проводу диаметром 0,5-0,7 мм. |
Один из простых металлоискателей с дискриминатором «Megatron»
Вот краткие характеристики устройстваПо принципу работы металлоискатель относится и импульсно-балансному. Рабочая частота составляет 8-15 кГц.
Что касается режима дискриминации, тот тут используется двух тональная озвучка. При обнаружении железа устройство подает низкий сигнал, а если попадется цветной металл, тон будет высоким.
Питается аппарат от источника в 9-12В.
Также присутствует возможность регулировки чувствительности и есть ручная отстройка от грунта.
Ну а теперь о главном, о глубине обнаружения металлоискателя. Прибор способен обнаруживать монеты диаметром 25 мм на расстоянии в 35 см по воздуху. Золотое кольцо можно поймать на расстоянии 30 см. Каску прибор обнаруживает на расстоянии порядка 1-го метра. Максимальная глубина обнаружения составляет 150 см. Что касается потребления, то без звука это порядка 35 мА.
Материалы и инструменты для сборки: – минидрель (у автора самодельная из моторчика);– провод для наматывания катушки;– четырех жильный экранированный кабель;– паяльник с припоем;– материалы для изготовления корпуса;– печатная плата;– все необходимые радиодетали и их номиналы можно увидеть на фото схемы.
Процесс изготовления металлоискателя:
Шаг первый. Изготовление платыПлата изготавливается методом травления. Далее можно сверлить отверстия, их диаметр составляет 0.8 мм. Для этих целей автор использует маленький моторчик с установленным сверлом.
Шаг второй. Сборка платыСборку нужно начинать с впаивания перемычек. После этого можно устанавливать панели под микросхемы и прочие впаивать прочие элементы
Очень важно иметь для качественной сборки тестер, который может замерить емкость конденсаторов. Поскольку в приборе используется два одинаковых канала усиления, то усиление по ним должно быть как можно ближе к одному значению, то есть быть одинаковым. На обоих каналах одного каскада должны быть одинаковые показания при измерении тестером
На обоих каналах одного каскада должны быть одинаковые показания при измерении тестером.
Как выглядит уже собранная схема, можно увидеть на фото. Автор не стал устанавливать узел, определяющий степень разрядки аккумулятора.
После сборки плату нужно проверить тестером. Нужно подключить к ней питание и проверить все стратегически важные входы и выходы. Везде питание должно быть точно таким, как на схеме.
Шаг третий. Собираем катушкуДатчик DD собирается по тому же принципу, что и для всех подобных балансников. Передающая катушка обозначается буквами TX, а приемная RX. Всего нужно сделать 30 витков проводом, сложенным вдвое. Провод используется эмалированный, диаметром 0.4 мм. И приемная, и передающая катушка формируются двойными проводами, в итоге на выходе должно получиться четыре провода. Далее тестером нужно определить плечи обмоток и соединить начало одного плеча с концом другого, в итоге образуется средний вывод катушки.
Для фиксирования катушки после наматывания нужно хорошо обмотать нитками и затем пропитать лаком. После того как лак засохнет, катушки обматываются изолентой.
Впоследствии сверху делается экран из фольги, между началом и концом нужно сделать зазор порядка 1 мм, чтобы избежать короткозамкнутого витка.
Средний вывод ТХ необходимо подключить к земле платы, иначе не запустится генератор. Что касается среднего выхода RX, то он нужен для настройки по частоте. После настройки резонанса его нужно заизолировать и приемная катушка превращается в обычную, то есть без вывода. Что касается приемной катушки, то ее подключают вместо передающей и настраивают на 100-150 Гц ниже, чем предающая. Каждую катушку нужно настраивать отдельно, при настройке возле катушки не должно быть никаких металлических предметов.
Чтобы свести баланс, катушки сдвигают, как можно увидеть на фото. Баланс должен находиться в пределах 20-30 мв, но не более 100 мв.
Рабочие частоты прибора находятся в пределе от 7 кГц, до 20 кГц. Чем ниже будет частота, тем глубже будет брать прибор, но при низкой частоте дискриминация становится хуже. И наоборот, чем выше частота, тем лучше дискриминация, но при этом меньше глубина обнаружения. Золотой серединой можно считать частоту 10-14 кГц.
Для подключения катушки используется четырех жильный экранированный провод. экран подключается к корпусу, два провода идут идут на передающую катушку и два на приемную.
Ну а в заключении останется лишь настроить прибор. При положении ручки дискриминатора на минимуме, прибор должен видеть все цветные металлы. Далее при накручивании дискриминатора должны вырезаться все металлы по порядку до меди, но медь вырезаться не должна. Если прибор работает именно так, как описано, значит, он собран верно.
Самодельный металлоискатель «Пират»: схема и подробное описание сборки
Самоделки на базе металлоискателя серии «Пират» одни из самых востребованных среди радиолюбителей. Благодаря хорошим рабочим качествам прибора, он может «засечь» предмет на глубине от 200 мм (для мелких вещей) и 1500 мм (крупные элементы).
Детали для сборки металлоискателя
Металлодетектор «Пират» является прибором импульсного типа. Для изготовления прибора вам потребуется приобрести:
- Материалы для изготовления корпуса, штанги (можно использовать пластиковую трубу), держателя и так далее.
- Проводы и изоленту.
- Наушники (подойдут от плейера).
- Транзисторы – 3 штуки: ВС557, IRF740, ВС547.
- Микросхемы: К157УД2 и NE
- Керамический конденсатор − 1 нФ.
- 2 плёночных конденсатора − 100 нФ.
- Электролитные конденсаторы: 10 мкФ (16 В) – 2 штуки, 2200 мкФ (16 В) – 1 штука, 1 мкФ (16 В) – 2 штуки, 220 мкФ (16 В) – 1 штука.
- Резисторы – 7 штук на 1; 1,6; 47; 62; 100; 120; 470 кОм и 6 штук на 10, 100, 150, 220, 470, 390 Ом, 2 штуки на 2 Ом.
- 2 диода 1N148.
Схемы металлодетектора для изготовления своими руками
Классическая схема металлоискателя серии «Пират» построена по микросхеме NE555. Работа устройства зависит от компаратора, один выход которого присоединён к генератору импульсов ИМС, второй − к катушке, а выход − к динамику. В случае обнаружения металлических предметов сигнал от катушки поступает на компаратор, а после − на динамик, который оповещает оператора о наличии искомых предметов.

Плату можно разместить в простой распределительной коробке, которую возможно купить в магазине электрики. Если вам недостаточно такого инструмента, вы можете попробовать сделать прибор более совершенного плана, в помощь вам схема для изготовления металлоискателя с ориентиром на золото.

Как собрать металлоискатель без использования микросхем
В этом устройстве для генерирования сигналов используются транзисторы советского образца КТ-361 и КТ-315 (можно воспользоваться аналогичными радиодеталями).
Как собрать печатную плату металлоискателя своими руками
Импульсный генератор собирается на микросхеме NE555. Через подбор С1 и 2 и R2 и 3 производится регулировка частоты. Полученные в результате сканирования импульсы передаются на транзистор Т1, а он передаёт сигнал транзистору Т2. Усиление звуковой частоты происходит на транзисторе ВС547 к коллектору, и подключаются наушники.

Для размещения радиодеталей используется печатная схема, которую можно легко изготовить самостоятельно. Для этого используем кусок листового гетинакса, покрытого медной электротехнической фольгой. На неё переносим соединяющие детали, размечаем места креплений, просверливаем отверстия. Дорожки покрываем защитным лаком, а после высыхания опускаем будущую плату в хлорное железо для травления. Это необходимо для удаления незащищённых участков медной фольги.
Как сделать катушку для металлоискателя своими руками
Для основы потребуется кольцо с диаметром порядка 200 мм (в качестве основания могут использоваться обычные деревянные пяльцы), на которое наматывается проволока 0,5 мм. Чтобы повысить глубину обнаружения металлов, каркас катушки должен быть в пределах 260−270 мм, а количество витков – 21−22 об. Если у вас нет под рукой ничего подходящего, можно намотать катушку на деревянной основе.
Катушка из медной проволоки на деревянной основе
| Иллюстрация | Описание действия |
![]() | Для намотки приготовьте доску с направляющими. Расстояние между ними равно диаметру основания, на которое вы будете крепить катушку. |
![]() | Намотайте проволоку по периметру креплений в 20−30 витков. Скрепите обмотку изолентой в нескольких местах. |
![]() | Снимите обмотку с основания и придайте ей округлую форму, при необходимости скрепите дополнительно обмотку ещё в нескольких местах. |
![]() | Подсоедините контур к устройству и протестируйте его работу. |
Катушка из витой пары за 5 минут
Нам понадобятся: 1 витая пара 5 cat 24 AVG (2,5 мм), нож, паяльник, припой и мультитестер.
| Иллюстрация | Описание действия |
![]() | Сверните провод в два мотка косичкой. Оставляем по 10 см с каждой стороны. |
![]() | Зачистите обмотку и освободите жилы для соединения. |
![]() | Соединяем жилы согласно схеме. |
![]() | Для лучшего крепления спаяйте их паяльником. |
![]() | Протестируйте катушку в том же порядке, что и устройство из медной проволоки. Выводы обмотки нужно припаять к многожильному проводу с диаметром в пределах 0,5−0,7 мм. |
Принцип действия металлоискателя
Металлоискатель (далее по тексту МИ), называемый также металлодетектором, представляет собой электронный прибор, формирующий направленное электромагнитное поле (первичный сигнал) и улавливающий его изменения при контакте поля с металлическими предметами. В процессе распространения электромагнитных волн в неоднородной физической среде они взаимодействуют с металлами, создавая на их поверхности вихревые токи, генерирующие собственные электромагнитные поля. Приемная аппаратура МИ фиксирует эти поля (вторичный сигнал) и информирует поисковика об обнаруженной находке звуковым или визуальным способом.
Как работает металлоискатель в зависимости от назначения и технического устройства
Принцип работы металлоискателя разнится в зависимости от типа устройства. Рассмотрим основные из них:
- Устройства динамического типа. Самый простой тип устройства, сканирующего поле постоянно. Главная особенность работы с таким прибором – необходимо все время находиться в движении, иначе сигнал пропадёт. Такие приборы просты в использовании, однако, они слабо чувствительны.
- Приборы импульсного типа. Имеют большую чувствительность. Часто к такому прибору идёт дополнительно несколько катушек для настройки под разные типы грунтов и металлы. Требуют определённых навыков для настройки. Среди приборов этого класса можно выделить электронные устройства, работающие на низкой частоте – не выше 3 кГц.

Иногда кладоискателям везёт, они находят весьма интересные вещицы
- Электронные приборы, с одной стороны, не дают реакцию (или дают слабую) на нежелательные сигналы: мокрый песок, мелкие кусочки металла, дробь, к примеру, а, с другой, обеспечивают неплохую чувствительность при поиске скрытых водопроводных труб и трасс центрального отопления, а также монет и других металлических предметов.
- Глубинные детекторы заточены под поиск объектов, находящихся на внушительной глубине. Они могут обнаружить металлические предметы на глубине до 6 метров, в то время как остальные модели «пробивают» только до 3. К примеру, глубинный детектор Jeohunter 3D способен производить поиск и обнаружение пустот и металлов, при этом показывая обнаруженные в грунте объекты в 3-мерном виде.

Монитор глубинного детектора Jeohunter 3D показывает то, что у вас под ногами в режиме реального времени Работают глубинные детекторы на двух катушках, одна находится параллельно поверхности грунта, другая – перпендикулярно.
Стационарные детекторы – это рамки, установленные на особо важных охраняемых объектах. Они вычисляют любые металлические предметы в сумках и карманах людей, проходящих сквозь контур.

Металлоискатель в метро. Наверное, вы не раз проходили через такой детектор, предварительно опустошив все карманы
Катушка
Катушку для металлоискателя можно собрать двумя способами. Каждый способ требует четкого соблюдения инструкции.
Способ 1
Катушка для металлоискателя Пират, выполненная своими руками, должна быть одновременно прочной и чувствительной. При сборке этого варианта, строго запрещается использовать металлические корпуса, фольгу или иные детали. Самодельная катушка изготовляется следующим образом:
- Подбирается каркас диаметром 19–20 см. Можно вырезать фанерный круг или воспользоваться подходящей по размеру пластиковой емкостью, или трубой.
- Подготавливается медный, изолированный лаком провод сечением 0.5 мм.
- На каркас наматывается провод в количестве 25 витков.
- Оба конца провода выводятся за обмотку. Они должны быть длиной не менее 20 см.
- Заготовка снимается с каркаса и плотно обматывается изоляционной лентой.

Очень важно, чтобы сопротивление изготовленной катушки не превышало 2 Ом. Далее можно настроить чувствительность
Делается это уже после того, как все элементы конструкции будут собраны вместе.

При сборке катушки, нужно учитывать тот факт, что при увеличении диаметра необходимо снижать число витков. Деталь большого диаметра будет обладать более широким диапазоном сканирования, но при этом уменьшиться проникающая способность и чувствительность прибора. Все размеры и количество витков показаны в списке.
Способ 2
Эти способом создается катушка из компьютерного 8 жильного кабеля без фольгированного экрана. Далее дается подробнейшая инструкция по сборке:
- На подготовленный каркас диаметром 200 мм. наматывается 1 виток подготовленного кабеля.
- После 1 оборота, конец кабеля продевается через первый виток и обматывается вокруг заготовки.
Таким образом, вокруг 1 витка обматывается еще 3 оборота. Должно получиться плотное кольцо из скрученного кабеля. Далее необходимо соединить концы всех жил. Делается это по следующей схеме:
- Жила зеленого цвета соединяется с бело-зеленной.
- Второй конец бело-зеленой жилы соединяется с синей.
- Синяя с бело-синей.
- Бело-синяя с оранжевой.
- Оранжевая с бело-оранжевой.
- Бело-оранжевая с коричневой.

Должны остаться 2 жилы: зеленая и бело-коричневая. Они будут подключаться непосредственно к плате. Все остальные соединения необходимо спаять и изолировать.
Такая катушка обладает более высокой чувствительность. Она на 20–25 % больше, чем у представленного выше варианта. При этом сохраняется сопротивление до 2 Ом. Для повышения чувствительность необходимо уменьшить число витков с 4 до 3. При этом стоит учесть повышение потребления электрического тока. Для снижения потребления необходимо увеличить диаметр окружности с 200 до 250 мм.
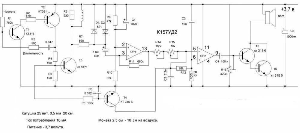
Мощный металлоискатель Pirat своими руками
Подобные металлоискатели можно купить примерно за 100-300 долларов. Цена на металлодетекторы сильно взаимосвязана с их глубиной обнаружения, далек не каждый металлоискатель может «видеть» монеты на глубине в 15 см. Помимо этого на стоимости металлодететкора еще сильно сказывается наличие распознавателя типа металлов ну и типа интерфейса, модные металлоискатели порой оснащают дисплеем для удобной работы.
В этой статье будет рассмотрен пример сборки своими руками мощного металлоискателя под названием Pirat. Прибор способен улавливать под землей монеты на глубине в 20 см. Что же касается крупных предметов, то здесь вполне реальна работа на глубине и во все 150 см.
Видео работы с металлоискателем:
Такое название этот металлоискатель получил из-за того, что он является импульсным, это обозначение двух первых его букв (PI-импульс). Ну а RA-T созвучно со словом radioskot — это название сайта разработчиков, где была и выложена самоделка. По словам автора, собирается Пират очень просто и быстро, для этого хватит даже начальных навыков в работе с электроникой.
Недостатком такого устройства является то, что оно не имеет дискриминатора, то есть не умеет распознавать цветные металлы. Так что поработать с ним на загрязненных различного рода металлами участках не получится.
Материалы и инструменты для сборки: — микросхема КР1006ВИ1 (или ее зарубежный аналог NE555) — на ней строится передающий узел; — транзистор IRF740; — микросхема К157УД2 и транзистор ВС547 (на них собирается приемный узел); — провод ПЭВ 0.5 (для наматывания катушки); — транзисторы типа NPN; — материалы для создания корпуса и так далее; — изолента; — паяльник, провода, прочий инструмент.
Остальные радиокомпоненты можно увидеть на схеме. Еще нужно найти подходящую пластиковую коробочку для монтажа электронной схемы. Еще будет нужна пластиковая труба для создания штанги, на которую крепится катушка.
Процесс сборки металлоискателя:
Шаг первый. Создаем печатную плату
Самой сложной частью устройства является, конечно же, электроника, поэтому с нее и целесообразно начать. В первую очередь нужно сделать печатную плату. Всего есть несколько вариантов плат, в зависимости от используемых радиоэлементов. Есть плата для NE555, а есть плата на транзисторах. Все необходимые файлы для создания платы есть к статье. Также в интернете можно найти и другие варианты плат.
Шаг второй. Устанавливаем электронные элементы на плату
Шаг третий. Источник питания для металлоискателя
Шаг четвертый. Собираем катушку для металлоискателя В связи с тем, что это импульсный металлоискатель, здесь точность сборки катушки не так важна. Оптимальным диаметром является оправка 1900-200 мм, всего нужно намотать 25 витков. После того, как катушка будет намотана, ее нужно хорошенько обмотать сверху изолентой для изоляции. Чтобы увеличить глубину обнаружения катушки, нужно намотать ее на оправку диаметром порядка 260-270 мм, а количество витков снизить до 21-22. Провод при этом используется диаметром 0.5 мм.
После того, как катушка будет намотана, ее нужно установить на жестком корпусе, на нем не должно быть металла. Здесь нужно немного подумать и поискать любой подходящий по размерам корпус. Он нужен для того, чтобы защитить катушку от ударов во время работы с устройством.
Выводы от катушки припаиваются к многожильному проводу, диаметром около 0.5-0.75 мм. Лучше всего, если это будут два, свитые между собой провода. Шаг пятый. Настраиваем металлоискатель
При сборке точно по схеме настраивать металлоискатель не требуется, он и так имеет максимальную чувствительность. Для более тонкой настройки металлоискателя нужно покрутить переменный резистор R13, нужно добиться редких щелчков в динамике. Если достичь этого получается только в крайних положения резистора, то необходимо сменить номинал резистора R12. Переменный резистор должен настраивать устройство на нормальную работу в средних положениях.
Если есть осциллограф, то с помощью него можно померить частоту на затворе транзистора Т2. Длительность импульса должна составлять 130-150 мкс, а нормальная рабочая частота равна 120-150 Гц.
Как работать с металлоискателем
После включения прибора нужно подождать около 10-20 секунд, чтобы работа металлоискателя стабилизировалась. Теперь можно крутить резистор R13 для настройки. После этого можно приступать к поиску.
imp_tranz.rar (скачиваний: 11569)
Источник (Source)
Становитесь автором сайта, публикуйте собственные статьи, описания самоделок с оплатой за текст. Подробнее здесь.
Подробная инструкция металлоискателя терминатор 3 своими руками
Данный тип конструкции предназначен для поиска монет. Процесс его сборки совсем несложен. Однако опыт по сборке такого инструмента все же необходим. Терминатор способен обнаружить предмет, даже если цель захвата минимальна.
Для начал следует подготовить необходимое оборудование, а именно:
- мультиметр, который измеряет скорость.
- LC метр.
- Осциллограф.
Далее необходимо найти схему с разбивкой на узлы. Теперь можно изготовить печатную плату, в которую следует впаять по порядку перемычки, резисторы, панели под микросхемы и остальные детали. Следующим шагом будет промывка спиртом платы. Обязательно стоит проверить на наличие дефектов. В рабочем ли состоянии плата можно проверить следующим образом:
- Включить питание.
- Выкрутить регулятор чувствительности до того, как в динамике не будет слышен звук.
- Коснуться пальцами разъема датчика.
- При включении должен мигнуть, а затем погаснуть светодиод.
Если все действия произошли, то все сделано правильно. Теперь можно делать катушку. Необходимо подготовить обмоточный эмальпровод 0,4 мм диаметром, который надо сложить вдвое. На листе фанеры рисуется круг, имеющий диаметр 200 мм и 100 мм. Теперь по кругу надо вбить гвозди, расстояние между ними должно быть 1 см.
Далее можно перейти к наматыванию витков. На 200 мм следует сделать их 30, а на 100 – 48. Затем первую катушку надо пропитать лаком, когда он высохнет, можно обмотать ниткой. Нитку можно снять, и, спаяв середину, получится цельная обмотка из 60 витков. После катушку надо обмотать изолентой довольно плотно. А сверху накладывается фольга в размере 1 см, это будет экран, на нее сверху мотается еще изолента. Концы должны выходить наружу.
На второй катушке также необходимо спаять середину. Для того чтобы запустить генератор, надо первую катушку подключить к плате. Вторую катушку следует обмотать проводом в 20 витков, затем подключаем ее к плате. Теперь требуется подключить осциллограф минус на минус к плате, а плюс подключается к катушке. Обязательно посмотрите какая частота будет при включении и запомните ее или зафиксируйте на бумаге.
Теперь катушки надо положить в специальную форму, чтобы потом залить их смолой. Далее осциллограф подключается к плате, минусовым полюсом, амплитуда должна достигнуть нулевого значения. Катушки в форме заливают смолой примерно на половину глубины. Когда все готово, проводится настройка шкалы дискриминации металлов.
Список деталей для металлоискателя терминатор 3
В качестве деталей для металлоискателя трио понадобятся:
При наличии данных деталей можно собирать металлодетектор терминатор про самостоятельно.














































